Skip to content

BJT Common Emitter Amplifier

Published On:
Aug 18, 2022
Last Updated:
Sep 2, 2022

The BJT common emitter amplifier is a general-purpose BJT-based amplifier that it typically used for voltage amplification. It offers great voltage gain and ok current gain. The input impedance is moderate but unfortunately it has high output impedance. The output is inverted with respect to the input. It is commonly followed with a buffer circuit such as a common-collector amplifier to reduce the output impedance. The common emitter amplifier find use in audio and RF applications.

The MOSFET analogue to the BJT common emitter amplifier is the common source amplifier.

This is a placeholder for the reference: tbl-bjt-common-emitter-amplifier-properties shows the basic properties of the common emitter amplifier, along with relative ratings for each compared to other amplifiers.

PropertyValue
Voltage GainHigh
Current GainMedium
Power GainMedium
Input ImpedanceMedium
Output ImpedanceHigh
Phase Shift180°
Basic properties of the common emitter amplifier.

How A Common Emitter Amplifier Works

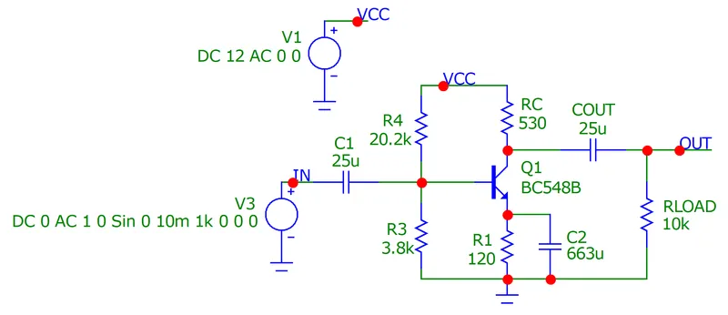
This is a placeholder for the reference: fig-common-emitter-amplifier-schematic shows the schematic for a common emitter amplifier with DC bias and AC coupling.

Schematic for a common emitter amplifier with DC bias and AC coupling.
  • R1R1 and R2R2 are used to provide a DC bias point for the base of the transistor, using the standard resistor divider technique (to be exact, you also have to take into account that the transistor draws some current from the output of the resistor divider, but generally you can ignore that).
  • C1C1 is used to AC couple the input signal to the DC bias point — it’s value is chosen so that it appears as a short for the AC signal frequencies of interest but blocks DC.
  • RER_E adds emitter degeneration1 and makes the amplifier gain more stable with variations in β\beta. CEC_E is the emitter bypass capacitor and is used to bypass RER_E so that the AC signal essentially sees the emitter connected directly to ground.
  • RCR_C is the collector resistor which helps set the voltage gain of the amplifier. Sometimes this is called the load resistor2, however this can be confusing, as typically the “load” is placed after the output AC coupling capacitor.
  • RLR_L is the load resistance. You may see this and COUTC_{OUT} omitted from some diagrams of the common emitter amplifier.
  • COUTC_{OUT} is the AC coupling capacitor on the output, which blocks the DC component, similarly to CINC_{IN}.

Gain Of A Common Emitter Amplifier

This is a placeholder for the reference: fig-common-emitter-amplifier-gain-equation-diagram shows the diagram used to derive the gain equation for a common emitter amplifier.

Diagram showing how the gain equation for a common emitter amplifier is found.

The voltage gain of a common-emitter amplifier (by definition) is:

AV=voutvin\begin{align} A_V = \frac{v_{out}}{v_{in}} \\ \end{align}

Remember that vinv_{in} and voutv_{out} are lower case and represent changes in the signal (i.e. deltas, and ignore their DC levels). Now, assuming iciei_c \approx i_e, the change in voltage at the output is:

vout=ieRC\begin{align} v_{out} = - i_e R_C \\ \end{align}

And the change in voltage at the input is:

vin=ie(re+RE)\begin{align} v_{in} = i_e (r_e + R_E) \\ \end{align}

Note that we have to take the internal emitter resistance rer_e into account here, as the emitter bypass capacitor is going to remove the RER_E term further down, leaving only rer_e.

Substituting these equations for vinv_{in} and voutv_{out} into the gain equation gives:

AV=ieRCie(re+RE)=RCre+RE\begin{align} A_V &= \frac{- i_e R_C}{i_e (r_e + R_E)} \nonumber \\ &= -\frac{R_C}{r_e + R_E} \\ \end{align}

Remember that the value for rer_e is dependent on the emitter current at the DC bias point:

re=25mVIE\begin{align} r_e &= \frac{25mV}{I_E} \\ \end{align}

Thus, for our signal frequencies at which the CEC_E capacitor shorts out external resistor RER_E, the emitter resistance is just rer_e and the gain becomes:

AV=RCre=IERC25mV\begin{align} A_V &= -\frac{R_C}{r_e} \nonumber \\ &= -\frac{I_E R_C}{25mV} \\ \end{align}

Common Emitter Amplifier Design Process

How do you design a common emitter amplifier? Let’s do a worked example to progress through the design steps.

Assumptions

  • VCCV_{CC} is 12V12\,V
  • We’ll be using the venerable BC548BTA NPN transistor from onsemi in our amplifier.
  • We’re trying to get as much gain as possible (a noble quest).

Steps

  1. Choose collector current: Chose a suitable DC collector current for your amplifier. A reasonable choice would be IC=10mAI_C = 10\,mA (max. ICI_C for the BC547B is 100mA100\,mA).



  2. Determine the emitter resistor RER_E: As a rule of thumb, 10% of VCCV_{CC} is normally dropped across RER_E3 4:

    VRE=0.1VCC=0.112V=1.2V\begin{align} V_{R_E} &= 0.1V_{CC} \nonumber \\ &= 0.1*12\,V \nonumber \\ &= 1.2\,V \nonumber \\ \end{align}

    And then:

    RE=VREIRE=1.2V10mA=120Ω\begin{align} R_E &= \frac{V_{R_E}}{I_{R_E}} \nonumber \\ &= \frac{1.2\,V}{10\,mA} \nonumber \\ &= 120\,\Omega \nonumber \\ \end{align}
  3. Find the collector resistor RCR_C: We are dropping 1.2V1.2V across the emitter resistor. That leaves 10.8V10.8V to be dropped across the collector resistor and the BJT. Assuming a saturation voltage of 200mV, this gives the BJT 10.6V10.6V of swing. For maximum symmetrical output, we want to drop half of this 10.6V10.6V across the collector resistor:

    RC=VRCIRC=0.510.6V10mA=530Ω\begin{align} R_C &= \frac{V_{R_C}}{I_{R_C}} \nonumber \\ &= \frac{0.5*10.6\,V}{10\,mA} \nonumber \\ &= 530\,\Omega \nonumber \\ \end{align}
  4. Find the base current: Calculate IBI_B using the approximate gain:

    IB=ICβ=10mA200=50μA\begin{align} I_B &= \frac{I_C}{\beta} \nonumber \\ &= \frac{10\,mA}{200} \nonumber \\ &= 50\,\mu A \nonumber \\ \end{align}
  5. Determine the base voltage VBV_B: VBV_B is just the emitter voltage plus the diode VBEV_BE drop:

    VB=VE+VBE=1.2V+0.7V=1.9V\begin{align} V_B &= V_E + V_{BE} \nonumber \\ &= 1.2\,V + 0.7\,V \nonumber \\ &= 1.9\,V \nonumber \\ \end{align}
  6. Calculate resistor divider values: Chose R1R1 and R2R2 to set the output of the resistor divider to match this base voltage. We also want to make sure the current flowing through the resistor is 10x the current that will be sucked out of it into the base of the transistor, that way we can ignore the loading of the BJT when calculating the resistor values.

    IR2=10IB=1050μA=500μA\begin{align} I_{R2} &= 10 \cdot I_B \nonumber \\ &= 10 \cdot 50\,\mu A \nonumber \\ &= 500\,\mu A \nonumber \\ \end{align}

    Now we can easily calculate the value of R2R2:

    R2=VR2IR2=1.9V500μA=3.8kΩ\begin{align} R2 &= \frac{V_{R2}}{I_{R2}} \nonumber \\ &= \frac{1.9\,V}{500\,\mu A} \nonumber \\ &= 3.8\,k\Omega \nonumber \\ \end{align}

    And R1R1:

    R1=VR1IR1=12V1.9V500μA=20.2kΩ\begin{align} R1 &= \frac{V_{R1}}{I_{R1}} \nonumber \\ &= \frac{12\,V - 1.9\,V}{500\,\mu A} \nonumber \\ &= 20.2\,k\Omega \nonumber \\ \end{align}
  7. Calculate input AC coupling capacitor: The rule of thumb is to make sure the impedance of the capacitor is 10x less that the AC impedance of the resistor divider at the lowest frequency of interest5. Our lowest frequency of interest is 20Hz20Hz.

    Rin=R1R2=R1R2R1+R2=20.2kΩ3.8kΩ20.2kΩ+3.8kΩ=3.20kΩ\begin{align} R_{in} &= R1 || R2 \nonumber \\ &= \frac{R1 \cdot R2}{R1 + R2} \nonumber \\ &= \frac{20.2\,k\Omega \cdot 3.8\,k\Omega}{20.2\,k\Omega + 3.8\,k\Omega} \nonumber \\ &= 3.20\,k\Omega \nonumber \\ \end{align} ZCin=Rin10=3.20kΩ10=320Ω\begin{align} Z_{C_{in}} &= \frac{R_{in}}{10} \nonumber \\ &= \frac{3.20\,k\Omega}{10} \nonumber \\ &= 320\,\Omega \nonumber \\ \end{align} Cin=12πfZCin=12π20Hz320Ω=25μF\begin{align} C_{in} &= \frac{1}{2\pi f Z_{C_{in}}} \nonumber \\ &= \frac{1}{2\pi \cdot 20\,Hz \cdot 320\,\Omega} \nonumber \\ &= 25\,\mu F \nonumber \\ \end{align}
  8. Calculate emitter bypass capacitor: The same rule of thumb applies to CEC_E, except this time it’s impedance should be 10x smaller than RER_E:

    ZCE=RE10=120Ω10=12Ω\begin{align} Z_{C_E} &= \frac{R_E}{10} \nonumber \\ &= \frac{120\,\Omega}{10} \nonumber \\ &= 12\,\Omega \nonumber \\ \end{align} CE=12πfZCE=12π20Hz12Ω=663μF\begin{align} C_E &= \frac{1}{2\pi f Z_{C_E}} \nonumber \\ &= \frac{1}{2\pi \cdot 20\,Hz \cdot 12\,\Omega} \nonumber \\ &= 663\,\mu F \\ \end{align}
  9. Calculate the gain:

    AV=IERC25mV=10mA530Ω25mV=212\begin{align} A_V &= -\frac{I_E R_C}{25\,mV} \nonumber \\ &= -\frac{10\,mA * 530\,\Omega}{25\,mV} \nonumber \\ &= -212 \\ \end{align}

    Or in dB:

    AV(db)=20log(A)=20log(212)=46.5dB\begin{align} A_{V(db)} &= 20\log(A) \nonumber \\ &= 20\log(212) \nonumber \\ &= 46.5\,dB \\ \end{align}
  10. Done!

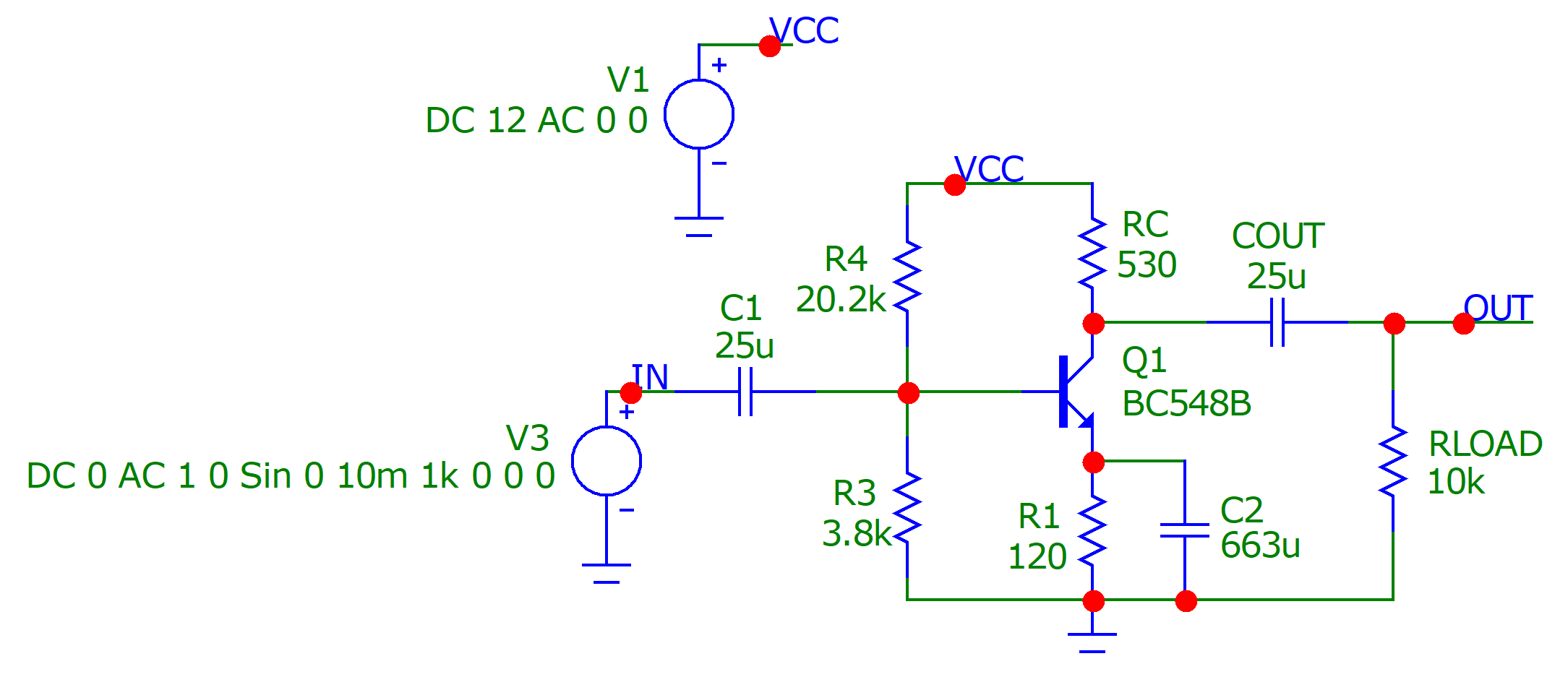
The finished schematic, along with voltage sources ready for simulation is shown in This is a placeholder for the reference: fig-common-emitter-amplifier-design-process-schematic.

The finished schematic of our common emitter amplifier, ready for simulation.

Given the large gain of 46.5dB46.5\,dB, I didn’t want to saturate the output so I chose an input sine wave signal with an amplitude of 10mV10mV at a frequency of 1kHz1\,kHz. The simulated input and output voltages are shown in This is a placeholder for the reference: fig-common-emitter-amplifier-simulation-vin-vout-plot (note the change in the y-axis scale - the input is in mVmV and the output is in VV).

Simulation results showing VOUTV_{OUT} vs. VINV_{IN}.

The simulated frequency response shown in This is a placeholder for the reference: fig-common-emitter-amplifier-simulation-freq-response-plot is close to what we expect. The simulated gain of around 42dB42\,dB is close enough to our calculated gain of 46.5dB46.5\,dB considering all the approximations we made! The phase shift is 180180^{\circ} for most of our signal bandwidth.

The simulated frequency response of our common emitter amplifier.

Footnotes

  1. Analog Devices (2020, Mar 23). Activity: Common Emitter Amplifier. Retrieved 2022-08-20, from https://wiki.analog.com/university/courses/electronics/electronics-lab-5.

  2. Bob Harper (2018, Dec). Common Emitter Transistor Amplifier. Diyode. Retrieved 2022-08-21 from https://diyodemag.com/education/common_emitter_transistor_amplifier.

  3. Stack Exchange: Electrical Engineering (2021, Oct 13). How to choose resistors’ value for common emitter amplifier?. Retrieved 2022-08-17, from https://electronics.stackexchange.com/questions/127491/how-to-choose-resistors-value-for-common-emitter-amplifier.

  4. Electronics Notes. Transistor Common Emitter Circuit Design. Retrieved 2022-08-20, from https://www.electronics-notes.com/articles/analogue_circuits/transistor/transistor-common-emitter-amplifier-circuit-design.php.

  5. Electronics Tutorials. Common Emitter Amplifier. Retrieved 2022-08-18, from https://www.electronics-tutorials.ws/amplifier/amp_2.html.