Skip to content

USB Charging and Power Delivery

Published On:
Jul 7, 2023
Last Updated:
Jul 23, 2025

As more and more devices communicate over USB, the same devices are also being designed to be powered/charged over USB (removing the need for a second cable!). It started of with low power devices drawing power from the bus voltage, and has progressed to specific standards being implement to address the issue of charging power hungry devices (e.g. laptops) over the same USB cables. Many companies have implemented “quick charge” capabilities over USB cables, but the USB Implementers Forum (USB-IF) hopes to standardize charging with the more recent USB Power Delivery standard.

USB power delivery (PD) is a communication protocol and power transfer service designed to work with the USB Type-C connector. Without PD, USB Type-C connectors can provide 5V at 3A (15W). PD allows a power source and sink to communicate with each other and negotiate a higher voltage and/or current, up to maximum of 20V at 5A (240W)1. Using Type-C cables to power things is becoming increasingly popular, and the EU has mandated that from 2024 most personal electronic equipment must come with a Type-C charging port2. And 2 years after that in 2026, laptops must also be chargeable from USB Type-C connectors.

The below table shows a summary of USB specifications and maximum voltages, currents and powers.

Summary of USB maximum voltages, currents and powers for each standard3.

SpecificationMax. VoltageMax. CurrentMax. Power
USB 2.05V500mA2.5W
USB 3.0/3.15V900mA4.5W
USB BC 1.25V1.5A7.5W
USB Type-C 1.25V3A15W
USB PD 3.020V5A150W

Data and Power Roles

In USB terminology, it is important to understand the data and power roles.

There are three data roles:

  1. Down-stream facing port (DFP): Sends data downstream, e.g. a USB port on your computer (which is acting as a host) or one of the many on a USB hub.
  2. Up-steam facing port (UFP): Sends data upstream, e.g. a USB mouse, keyboard or camera. UFPs typically acts a power sinks.
  3. Dual-role data (DRD) port: Can act as either a DFP or UFP.

Similarly, there are also three power roles:

  1. Source: A device capable of providing power onto VBUS, e.g. a USB hub or the host controller that provides the USB ports on your computer.
  2. Sink: A device which consumes power from VBUS, e.g. a USB mouse or fan.
  3. Dual-role power: A device that can act as either a source or a sink. A common example is a computers USB C port. When you plug a mouse into it, it powers the mouse, acting as a sink. However, many laptops support charing themselves over the same port. If you plug in a USB C charger, the computer acts as a sink.

Standards

USB Battery Charger Rev 1.2

The USB Battery Charger Rev 1.2 (BC 1.2) was a major upgrade to the specifications in revision 1.0 and 1.15. It allows devices to draw up to 1.5A on a fixed 5V (7.5W)6. It was developed to satisfy the need for higher currents than the default 100mA/500mA provided by USB 1.0 and 2.0. Today, it is largely superseded by USB PD (which I would recommend using instead of BC 1.2) for new designs.

There are some standard definitions in the battery charger spec:

  • Portable Device (PD): The USB device that is generally portable and is going to receive (sink) current from the USB hub or host.
  • Standard Downstream Port (SDP): Complies with the definition of a hub or host as defined in USB 2.05. Maximum sourced current is 2.5mA when suspended, 100mA when connected, and 500mA when negotiated.
  • Dedicated Charging Port (DCP): A port that does not communicate any data, but is solely for providing power for charing (and/or operating). It has provide between 0.5 and 5A5. The DCP shorts out the D+ and D- lines, which the device at the other end of the cable can detect.
  • Charging Downstream Port (CDP): A mixture of the above two, it both can communicate and provide power at the same levels (1.5A at 5V) as a DCP. Has to provide between 1.5 and 5A5.

The below image shows the basic electrical wiring for the SDP, DCP and CDP ports defined by the BC 1.2 specification:

Diagram showing the basic electrical wiring for the various ports specified by BC 1.2.

It’s also important to distinguish between the following terms:

  • Attach: The physical process of plugging in a USB cable between two ports.
  • Connect: When the PD connects a 1.5kΩ1.5k\Omega pull-up resistor to either the D+ or D- line.
  • Enumerate: The initial data exchange between the two ports across the data lines.

The PD needs to determine how much current it can draw from the upstream USB port.

The below image shows the internal circuitry in a Charging Downstream Port (CDP).

The internal circuitry connected to the D+ and D- lines in a Charging Downstream Port (CDP). Numerical values are nominal values, the USB standard instead specifies ranges.5

USB Power Delivery 1.0

USB Power Delivery 1.0 was released by the USB-IF in July 20127 which offered 5 fixed power profiles. The below table shows the voltages, currents and powers that each profile provides.

The 5 power profiles offered by USB PD 1.08.

ProfileVoltageCurrentPower
15V2A10W
212V1.5A18W
312V3A36W
420V3A60W
520V5A100W

USB Power Delivery 2.0

USB Power Delivery 3.0

USB Power Delivery 3.0 made no changes to the maximum power compared to PD 2.0/1.0 (still 100W), but did improve by adding more charging information exchange between the two ports. Information about battery charging status, failures, over-voltages, battery temperatures can be exchanged9.

USB Power Delivery 3.1

USB PD Revision 3.1 was released by the USB-IF in May 202110. It increased the max. power available from a USB port from 100W to 240W. It keeps the original spec as per PD 3.0 as part of it’s Standard Power Range (SPR). Added was the Extended Power Range (EPR) with new fixed voltages of 28V (140W), 36V (180W) and 48V (240W). Also added is an adjustable voltage mode that allows the device being powered to request intermediate voltages (with a 100mV resolution10) between 15V and the max. supported voltage of the charger1. The power direction was made flexible, allowing hosts and peripherals to both be sources and sinks1.

Communication Protocol

USB PD uses the two CC lines provided in the Type-C connector to perform negotiation between source and sink. The VBUS lines on the Type-C cablue plugged into a host/source remain unpowered until a device/sink is plugged in and the CC lines are pulled-down. At this point, VBUS rises to 5V. To get above 5V, more complex digital communications needs to occur between the source and sink over the CC lines.

The below image is a photo of a USB Type-C plug on the end of a white cable.

Photo of a USB Type-C plug on the end of a cable.

The below image shows the pinout for both the USB Type-C plug and the receptacle.

Pinout for both the USB Type-C plug and receptacle.4

USB 2.0 Without PD

Before we dive into PD, let’s cover what happens without PD. The most basic powering scenario with Type-C connectors is simple pull-down of the CC lines, leading to 5V being provided on VBUS at either 1.5A or 3A.

The below image shows the basic connections on the CC lines when using USB 2.0 over a Type-C connector.

Basic connection scheme for USB 2.0 without PD over a Type-C connector.

The value of RpR_p is how the source/DFP advertises it’s current capability. The sink/UFP always has a fixed value for RdR_d of 5.1kΩ5.1k\Omega. When connected together, they form a voltage-divider. The sink can measure the voltage at the center point and determine the current capability of the source. The below table shows the requirements for RpR_p.

The requirements for RpR_p on the source side of the cable.11

Source Current CapabilityCurrent Source to 1.7-5.5VRpR_p pull-up to 3.3V ±5%RpR_p pull-up to 4.75-5.5V
Default USB power80µA ±20%36kΩ ±20%56kΩ ±20%
1.5A @5V180µA ±8%12kΩ ±5%22kΩ ±5%
3.0A @5V330µA ±8%4.7kΩ ±5%10kΩ ±5%

The Type-C cable needs to provide a pull-down resistor RaR_a on it’s VCONN pin to signal to the source that it needs power. RaR_a must be between 0.81.2kΩ0.8{-}1.2k\Omega12. With this resistance, the source can easily tell the difference between which CC pin is connected to the sink and which is the VCONN.

Emarkers

Emarkers are chips embedded in fancier USB Type-C cables which can inform the source or sink about their capabilities. They are typically embedded in one or both of the ends of the cable. They are required for cables that are designed to go over the standard 3A and provide up to 5A of current.

The Emarker requires power, at it uses one of the CC lines to do so. One of the CC lines is used for communication (which one depends on which way around the Type-C connector is plugged in), and the other is called VCONNVCONN and is used to power the Emarker.

It’s a manufacturing choice about whether a cable is provided with just one Emarker at one of the cable or one at both ends. In the case of just one at one end, a separate VCONN wire must be run the entire length of the cable to bring power to the E-marker from the other end of the cable.

Non-standard Implementations

Qualcomm Quick Charge

Quick charge is designed to work with a number of different connectors, including13:

  • USB Type-A
  • USB Micro
  • USB Type-C
  • Proprietary connectors

Example Circuits

Getting Power From a USB Type-C Connector Without Complicated Circuitry

A typical use case when designing an electronic device is that you want it to be powered from a USB Type-C connector, acting as an UFP and power sink. You may not want the cost or complexity of adding a USB PD IC to your circuit design. What options do you have?

The simplest thing to do is to just connect 5.1kΩ5.1k\Omega resistors from each CC line to GND. This will allow you to draw 500mA from VBUS without any extra work. In the case where a USB Type A to Type C cable is plugged in, and the DFP is a simple USB 1.0/2.0 device, VBUS will be powered automatically and you should be able to draw 500mA without any issues. If a Type C to Type C cable is plugged in, the CC resistors will indicate to the connected DFP to power the VBUS. You can again take 500mA without any issues.

Even though USB 3.0 allows more than 500mA, with just two resistors you can’t tell what is connected at the other end of the cable, and so have to design for the limiting case of the DFP being a USB1.0/2.0 device capable of only 500mA.

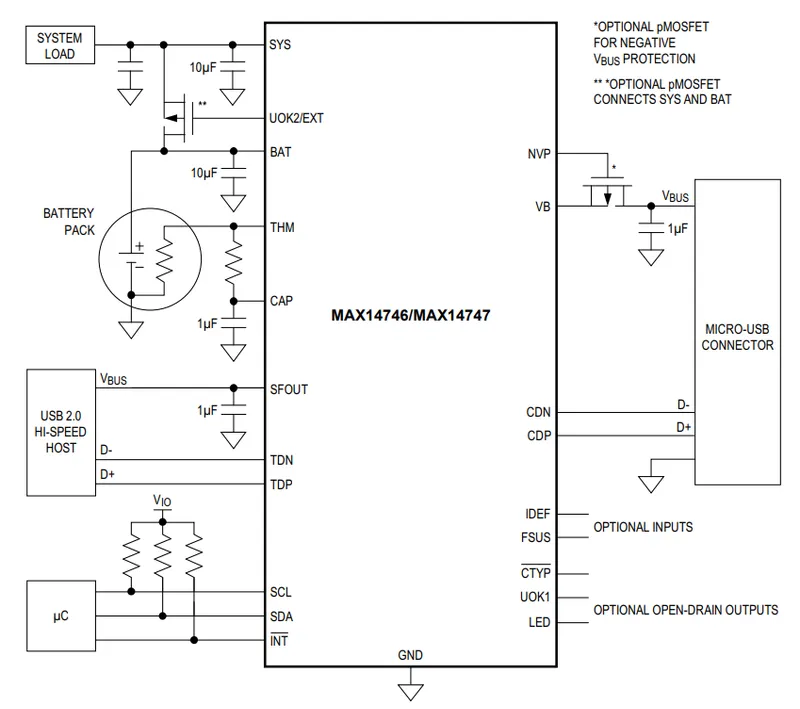
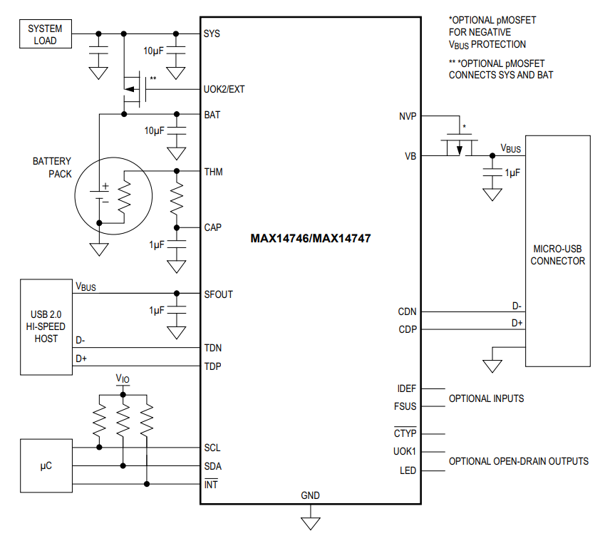
USB Powered Battery Charger with the MAX14747

The Analog Devices MAX14747 is a IC which can detect a number of different USB charger types and charge a battery from the USB power source. It supports USB Battery Charger Detection Rev 1.2 but not USB PD. VBATV_{BAT} can range from 0-5.5V so single Li-Po cells are supported. It can be controlled from a MCU via I2C lines.

Typical application circuit for the Analog Devices MAX14747 IC.14

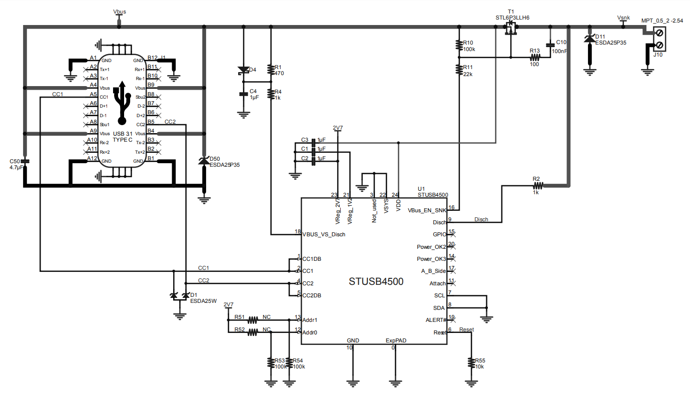
Standalone USB PD Sink Controller with the STUSB4500

The STMicroelectronics STUSB4500 is a USB PD standalone sink controller. Standalone refers to the fact that it has non-volatile programmable memory that is used to configure the device, meaning the STUSB4500 can run by itself without the need for a MCU to be connected to it. The below image shows a 3D render of it in the WLCSP-25 package.

The STUSB4500 in the WLCSP-25 package15.

Below is a minimal application schematic using the IC act as a USB PD power sink without any connected MCU:

Minimal application circuit for the STMicroelectronics STUSB4500 IC. Note that it is operated as a standalone controller and there is no MCU present15.

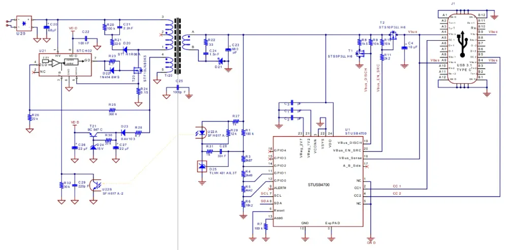
Standalone USB PD Source Controller with the STUSB4700

The STMicroelectronics STUSB4700 is a standalone USB PD controller (i.e. PD source). It is compatible with USB Type-C rev 1.2 and USB PD rev 2.0.16 This is a placeholder for the reference: fig-stusb4700-usb-pd-source-flyback-application-example-schematic shows an example application schematic for the STUSB4700 in an isolated flyback converter configuration. This would be a typical design if using this IC to implement a USB wall charger from mains power that is capable of PD.

Example application schematic for the STUSB4700 in a isolated flyback converter configuration.

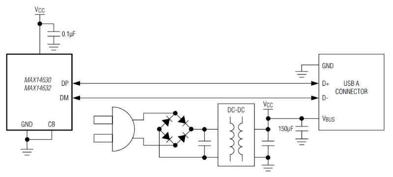
USB Charger Adapter Emulator with the MAX14630

The Analog Devices MAX14630 is designed to be used inside dedicated USB charger adapters with a USB Type A connector. It is a charging adapter emulator in the sense that it detects what it connected to it and pretends to charger that is compatible with it. The CB input pin determines the mode of operation:

  • Low: Autodetection 2A charger mode. This mode supports USB Battery Charger (BC) rev 1.2 and Apple 2A compliant devices.
  • High: Samsung 2A charger mode. This mode supports Samsung 2A compliant devices.

When in autodetection mode, the MAX14630 monitors the voltages on the DM and DP lines to determine the type of device attached. When in Samsung mode, the MAX14630 will monitor the DM line to detect the presence of a Samsung device.17

Typical operating circuit for the Analog Devices MAX14630 as a USB charger adapter emulator.17

Connectors

Some USB Type-C connectors do not have all 24 pins available, but just enough to perform charging (basic or PD).

One example is the Molex 2171750001, as shown below:

Photo and diagram of the Molex 2171750001 USB Type-C (6+18 Dummy) connector.18

It has a description in DigiKey of: “USB-C (USB TYPE-C) USB 2.0 Receptacle Connector 24 (6+18 Dummy) Position Surface Mount, Right Angle; Through Hole”. The “6+18 Dummy” means only 6 of the 24 contacts are actually provided as SMD leads to the PCB. These are:

  • A9, B9: VBUS
  • A5: CC1
  • B5: CC2
  • A12, B12: GND

Having VBUS, the CC lines and GND gives you all the leads you need to perform either basic power draw or negotiate higher voltages/currents via the CC lines.

Footnotes

  1. usb.org. USB Charger (USB Power Delivery) [Web Page]. Retrieved 2023-07-07, from https://www.usb.org/usb-charger-pd. 2 3

  2. Nick Gelling (2022, Jun). Europe’s new universal charging port rules: how will they affect us? [News Article]. consumer. Retrieved 2023-07-09, from https://www.consumer.org.nz/articles/europes-new-universal-charging-port-rules-how-will-they-affect-us.

  3. Nate Enos, Brian Gosselin. A Primer on USB Type-C® and USB Power Delivery Applications and Requirements [PDF]. Texas Instruments. Retrieved 2023-07-07, from https://www.ti.com/lit/wp/slyy109b/slyy109b.pdf.

  4. Wikipedia (2023, Jun 29). USB-C [Web Page]. Retrieved 2023-07-07, from https://en.wikipedia.org/wiki/USB-C. 2

  5. usb.org (2012, Mar 15). Battery Charging Specification (Including errata and ECNs through March 15, 2012) - Revision 1.2. Retrieved 2023-07-29, from https://www.usb.org/document-library/battery-charging-v12-spec-and-adopters-agreement. 2 3 4 5

  6. Eaton (2023). USB Charing and Power Delivery. Retrieved 2023-07-28, from https://tripplite.eaton.com/products/usb-charging.

  7. Renesas. USB Power Delivery: Enhanced Convenience in USB Charging [Web Page]. Retrieved 2023-07-09, from https://www.renesas.com/us/en/support/engineer-school/usb-power-delivery-01-usb-type-c.

  8. manhatten. USB-C Power Delivery [Web Page]. Retrieved 2023-07-09, from https://manhattanproducts.eu/pages/usb-c-pd-charging-everything-you-need-to-know.

  9. The Phone Talks. USB PD 2.0 vs 3.0 vs 3.1 Comparison - How Far Have We Come? [Web Page]. Retrieved 2023-07-09, from https://www.thephonetalks.com/usb-pd-2-0-vs-3-0-vs-3-1/.

  10. USB Promoter Group. USB Promoter Group Announces USB Power Delivery Specification Revision 3.1 - Specification defines delivering up to 240W of power over USB Type-C [PDF]. Retrieved 2023-07-07, from https://www.usb.org/sites/default/files/2021-05/USB%20PG%20USB%20PD%203.1%20DevUpdate%20Announcement_FINAL.pdf. 2

  11. STMicroelectronics. TA0357 - Overview of USB Type-C and Power Delivery technologies. Retrieved 2023-07-08, from https://www.st.com/resource/en/technical_article/ta0357-overview-of-usb-typec-and-power-delivery-technologies-stmicroelectronics.pdf.

  12. Infineon (2015, Apr 17). Termination Resistors Required for the USB Type-C Connector – KBA97180 [Forum Post]. Retrieved 2023-07-08, from https://community.infineon.com/t5/Knowledge-Base-Articles/Termination-Resistors-Required-for-the-USB-Type-C-Connector-KBA97180/ta-p/253544.

  13. Qualcomm. Qualcomm Quick Charge FAQs [Web Page]. Retrieved 2023-07-09, from https://www.qualcomm.com/products/features/quick-charge/faq.

  14. Maxim (now Analog Devices) (2017, Nov). MAX14746/MAX14747 - USB Detection with Smart Power Selector Li+ Chargers [Datasheet]. Retrieved 2023-07-26, from https://www.analog.com/media/en/technical-documentation/data-sheets/MAX14746-MAX14747.pdf.

  15. STMicroelectronics (2022, Nov). STUSB4500 - Standalone USB PD sink controller with short-to-VBUS protections [Datasheet]. Retrieved 2023-07-26, from https://www.st.com/resource/en/datasheet/stusb4500.pdf. 2

  16. STMicroelectronics (2023, Aug). STUSB4700 - Stand-alone autonomous USB PD controller with short-to-VBUS protections [datasheet]. Retrieved 2025-07-22, from https://www.st.com/content/ccc/resource/technical/document/datasheet/group3/4a/1f/85/85/57/7d/41/b7/DM00356577/files/DM00356577.pdf/jcr:content/translations/en.DM00356577.pdf.

  17. Analog Devices (2013, Mar). MAX14630/MAX14632 USB Charger Adapter Emulators [datasheet]. Retrieved 2025-07-22, from https://www.analog.com/media/en/technical-documentation/data-sheets/MAX14630-MAX14632.pdf. 2

  18. Molex. TYPE C 6 PIN TOP MOUNT SMT - Product Customer Drawing [Mechanical Drawing]. Retrieved 2023-08-02, from https://www.molex.com/content/dam/molex/molex-dot-com/products/automated/en-us/salesdrawingpdf/217/217175/2171750001_sd.pdf.