Skip to content

Audio Amplifiers

Published On:
Jan 21, 2025
Last Updated:
Jun 5, 2025

Audio amplifiers are circuits used to amplify audio signals. Can can be made out of discrete components, or more commonly these days, come packaged as ICs. Audio amplifiers output an analogue audio signal, but the input can either be a smaller analogue signal or a digital signal.

Examples

TI TAS2780

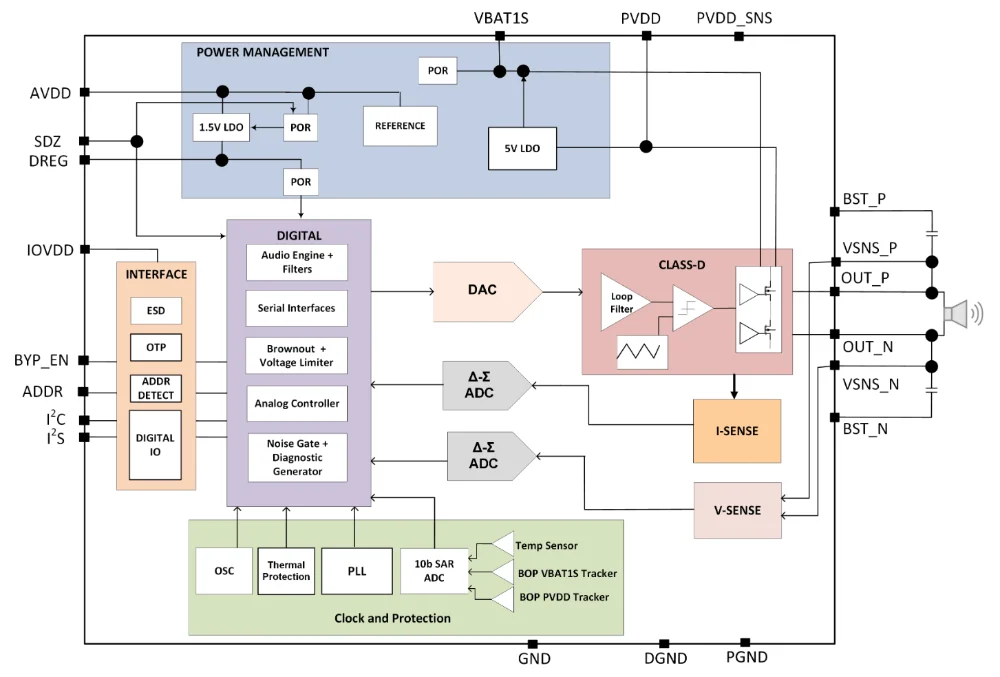
The TI TAS2780 is a digital input mono class D audio amplifier. It supports I2S for the audio input and I2C for the configuration. This is a placeholder for the reference: fig-ti-tas2780-audio-amp-internal-block-diagram shows the internal block diagram of the TAS2780. Up to 8 TAS2780 ICs can share the same I2S and I2C buses.

The internal block diagram of the Texas Instruments TAS2780 audio amplifier.1

The IC can deliver 25W into a 4Ω speaker at a 18V supply voltage with a 1%THD, rising to 30W if you are happy with a 10%THD. It gas a load diagnostics mode where it can detect open circuits, short circuits and also measure the speaker impedance. It does this by playing a 22kHz (outside of the audible range) tone for 100ms and averaging the load.1

Analog Devices MAX98365

The Analog Devices MAX98365 is a family of mono digital PCM input class D audio amplifiers. It’s internal block diagram is shown in This is a placeholder for the reference: fig-max-98365-audio-amp-internal-block-diagram.

The internal block diagram of the Analog Devices MAX98365 audio amplifier.2

There are four variants:2

  • MAX98365A: 1ms turn-on time. Accepts standard I2S data.
  • MAX98365B: 1ms turn-on time. Accepts left-justified I2S data.
  • MAX98365C: 13ms turn-on/off time (ramp-up/down of volume). Accepts standard I2S data.
  • MAX98365D: 13ms turn-on/off time (ramp-up/down of volume). Accepts left-justified I2S data.

The slower 13ms turn on/off time is intended as automatic click/pop reduction, and saves the user from having to taper the volume of the incoming data manually (i.e. inside the microcontroller sending the data) before turning it on/off. Even with automatic click/pop reduction however, you still have to make sure the clock lines stay active for at least 13ms after de-asserting the EN pin.2

Footnotes

  1. Texas Instruments (2023, Mar). TAS2780 Digital Input Mono Class-D Audio Amplifier With Speaker IV Sense [datasheet]. Retrieved 2025-01-21, from https://www.ti.com/lit/ds/symlink/tas2780.pdf. 2

  2. Analog Devices (2022, Jan). MAX98365 Tiny, Cost-Effective, 14V Plug-and-Play Digital Class-D Amplifier [datasheet]. Retrieved 2025-01-22, from https://www.analog.com/media/en/technical-documentation/data-sheets/MAX98365.pdf. 2 3