Skip to content

Inverting Buck-Boost Converters

Published On:
Mar 24, 2015
Last Updated:
Jul 18, 2022

Inverting Buck-Boost Converters

An inverting buck-boost is a type of switch-mode power supply (SMPS) that converts an input voltage into a higher or lower output voltage. It is given the name inverting because it generates a negative output voltage.

The basic schematic of a inverting buck-boost converter. SW1 is typically a MOSFET switched by control logic (not shown).

Output Voltage

Again, the output voltage for an ideal SEPIC is purely determined by the input voltage and the duty cycle DD, as given in the following equation:

VOUT=D1DVIN\begin{align} V_{OUT} = -\frac{D}{1 - D} V_{IN} \end{align}

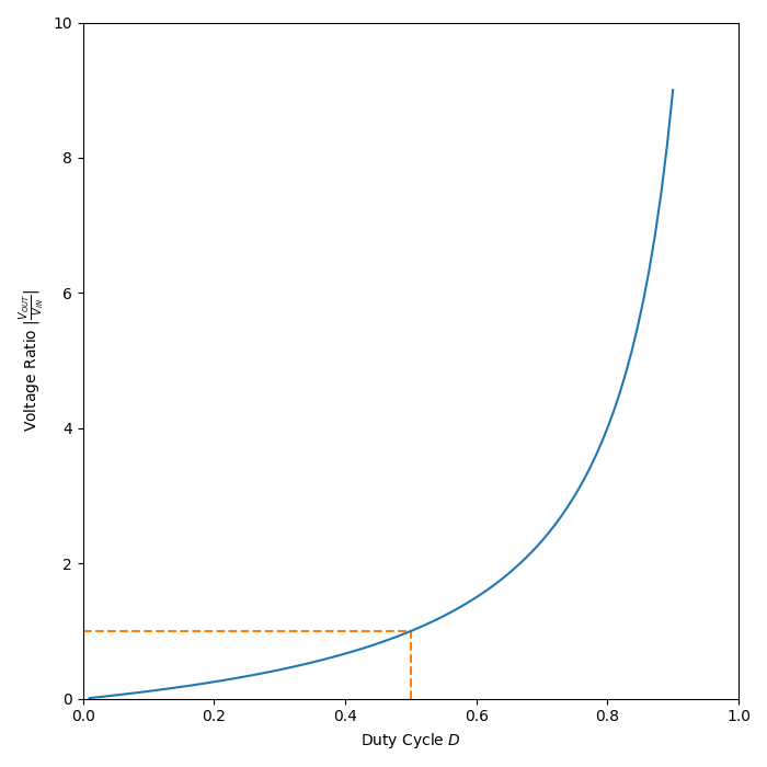
To give you an idea of how varying the duty cycle can produce either a higher or lower output voltage, see the below image which shows how the output voltage can vary from a small fraction of VINV_{IN} to many times larger than VINV_{IN}, and they are equal when the duty cycle is set at 50%.

Relationship between duty cycle and the voltage ratio for a inverting buck-boost converter, ignoring the sign (so applicable for a SEPIC also). Dotted line drawn where VOUT=VINV_{OUT} = V_{IN}, at D=0.5D=0.5.

As the duty cycle approaches 100%, the ideal output voltage approaches infinity! In practise, non-idealities and component absolute maximums limit the the output voltage to something in the range of 10x the input voltage.