Skip to content

EMC Standards and Test Procedures

Published On:
Sep 5, 2011
Last Updated:
Jul 27, 2022

There are two ways to test a device:

  • Emissions testing: How much electromagnetic noise a device is emitting, and making sure it is under certified limits so that it does not prevent nearby equipment from working.
  • Susceptibility (immunity) testing: Making sure the device works with certified amounts of electromagnetic noise present in the both the surrounding atmosphere (EMI) and cabling (EMC).

EMC testing involves spectrometers, antennas, radio frequency cabling/connectors and very specific test setups (including shielded or anechoic chambers). It can be very expensive to get a device certified (especially if it fails the first time!), and therefore pre-compliance testing is usually used to pre-validate devices before official testing begins.

EMC Standards

  • FCC: Defines EMC standards that apply for the USA. Part 15 is very commonly referenced and applies to a large number of devices.
  • IEC CISPR: A range of European EMC standards. Some of these are being superseded by the equivalent CENELEC EN standards.
  • CENELEC EN Standards: A range of international standards released by CENELEC. Many of them are based largely of CISPR standards. Many countries adopt these standards for their own use. The EN stands for European Norm.

FCC Part 15

Part 15 is a section of the document Title 47 of the Code of Federal Regulations titled Radio Frequency Devices (47 CFR § 15), written by the FCC. It sets out standards for the amount of electromagnetic emissions an unlicensed device can emit. It is available for free online at https://www.ecfr.gov/current/title-47/chapter-I/subchapter-A/part-15.

The FCC defines the following types of radiators1:

  • Incidental radiator: A device that is designed not to use or generate any signals over 9kHz and cause radio interference. Things such as AC/DC motors and mechanical switches fall into this category. Covered in Part 15, Subpart A
  • Unintentional radiator: A device which contains signals between 9kHz-3THz but does not intentionally radiate the signals. Pretty much all digital circuitry these days will contains signals in the band, e.g. a microcontroller running at a clock speed of 8MHz. Covered in Part 15, Subparts B and G.
  • Intentional radiator: A device which has been designed to emit electromagnetic radiation, e.g. a Bluetooth device. Covered in Part 15, Subpart C through F and H.

The FCC also groups devices into two classes2:

  • Class A: Devices used in industrial or commercial settings which are not marketed for use in a residential house or by the general public. Not as restrictive as Class B.
  • Class B: Devices marketed for primary use in a residential environment and for general use by the public. Class B has more restrictive conductive and radiated limits the device must meet.

The EMC limits for Class A devices are higher (more relaxed) than they are for Class B.

FCC Part 15 Conductive Limits for Unintentional Radiators

For Class A unintentional radiators the voltage that is conducted back onto the AC mains must not exceed the following limits. Part 15 only cares about the frequency range of 150kHz at 30MHz, and the voltages are as measured by a 50uH/50Ω LISN from each live wire to ground. These are from FCC Part 15 section 15.107 Conductive Limits.

Frequency of emission (MHz)Conducted limit (dBuV)
Quasi-peakAverage
0.15-0.5MHz79dBuV66dBuV
0.5-30MHz73dBuV60dBuV

For everything but Class A devices (i.e. Class B, it’s the only other class), the following conductive limits apply:

Frequency of emission (MHz)Conducted limit (dBuV)
Quasi-peakAverage
0.15-0.5MHz66 to 56dBuV*56 to 46dBuV*
0.5-5MHz56dBuV46dBuV
5-30MHz60dBuV50dBuV

Ranges marked with * vary linearly between the two values on a plot of uVdB vs. log(frequency) across the specified frequency range.

The tabular data above (both Class A and B devices) is displayed in the following graphs:

Graphs of Class A and B conductive limits for unintentional radiators as per FCC Part 15.

FCC Part 15 Radiative Limits for Unintentional Radiators

FCC Part 15 imposes the following radiative limits on Class A and Class B unintentional radiators, as per § 15.109 Radiated emission limits (notice the different measurement distances):

Frequency of emissionField Strength, Class A @ 10mField Strength, Class B @ 3m
30-88MHz90uV/m100uV/m
88-216MHz150uV/m150uV/m
216-960MHz210uV/m200uV/m
>960MHz300uV/m500uV/m

The bandwidth (frequency range) you have to measure depends on complicated set of rules specified in § 15.33 Frequency range of radiated measurements. In general, expect to measure from 9kHz up to the 2-5th harmonic of your highest operating frequency (including digital clock signals).

Instead of these radiative limits above, the FCC allows you to use the CISPR 22 limits if you so choose:

As an alternative to the radiated emission limits shown in paragraphs (a) and (b) of this section, digital devices may be shown to comply with the standards contained in Third Edition of the International Special Committee on Radio Interference (CISPR), Pub. 22, “Information Technology Equipment - Radio Disturbance Characteristics - Limits and Methods of Measurement” (incorporated by reference, see § 15.38). — FCC Part 15: § 15.109 Radiated emission limits.

CISPR 11

CISPR 11 is a EMC standard that specifies conducted and radiated RF emission limits for industrial, scientific and medical (ISM) equipment. It was originally published in 1975, with the 6th edition coming out in 2015. EN 55011 is an international standard which is largely based of CISPR 11.

The following table lists the conducted EMC limits for Class A devices (by Group) under the CISPR 11 standard3:

Frequency of emission (MHz)Group 1 Conducted limits (dBuV)Group 2 LP Conducted limits (dBuV)Group 2 HP Conducted limits (dBuV)
Quasi-peakAverageQuasi-peakAverageQuasi-peakAverage
0.15-0.5MHz79dBuV66dBuV100dBuV90dBuV130dBuV120dBuV
0.5-5MHz73dBuV60dBuV86dBuV76dBuV130dBuV120dBuV
5-30MHz73dBuV60dBuV90-73dBuV80-60dBuV130dBuV120dBuV

The above data is visualized in the below graphs:

CISPR 11 conductive EMC limits (both quasi-peak and average) for Group 1, Group 2 LP and Group 2 HP devices.

CISPR 25

CISPR 25 is a very popular standard that provides limits and measurement techniques for EMC compliance. It’s full name is “Vehicles, boats and internal combustion engines - Radio disturbance characteristics - Limits and methods of measurement for the protection of on-board receivers”. The standard gets a lot of attention because it is one that applies to the automotive industry.

Most CISPR standards specify conducted EMC limits up to 30MHz, however CISPR 25 specified limits up to 108MHz3.

EN 55011

EN 55011 is an international EMC emissions standards for ISM equipment produced by CENELEC, the European Committee for Electrotechnical Standardization. It is largely based of CISPR 114. As of July 2022, the latest version was released in April 20165. BS EN 55011:2016+A2:2021 is the equivalent standard for New Zealand.

Pre-compliance Testing

Because official compliance testing is generally expensive, in-house pre-compliance testing is a popular way of gaining confidence the DUT will pass once it is submitted for official testing.

Software

The TekBox EMCview software can control the spectrum analyzer to do multiple sweeps across the frequency range, collate the data, and display the results with comparison/thresholds for the popular EMC standards. It currently supports a range of spectrum analysers from Rigol, Siglent, R&S and others6.

Screenshot of the Texbox EMCview software6. Image © 2021, Texbox.

LISNs

A line-impedance stabilization network is a vital piece of equipment when performing EMC tests.

Below is an image of a TexBox TBL5016-1 50uH/50R LISN that is designed to work with DC or AC up to 250V (and therefore can be used to perform a FCC conducted emissions test):

A photo of the TekBox TBL5016-1 50uH/50R LISN.

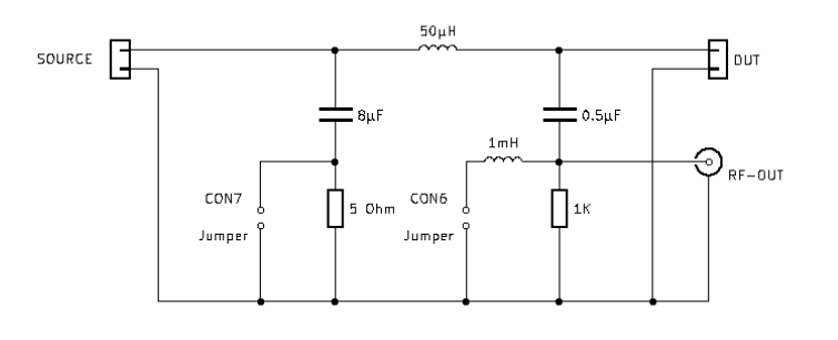
The internal schematic of this LISN is shown below:

The internal schematic of the TekBox LISN shown above.

For DC powered DUTs, you will need one LISN for the positive power supply line and one LISN for the negative power supply line. Noise measurements on each are performed separately, both w.r.t. to ground/earth.

LISN wiring setup for measuring a DC-powered DUT.

For mains AC powered DUTs, it depends on how many phases and the configuration of the DUT (if three phase):

  • Single phase: 1 LISN on the live, 1 LISN on the neutral.
  • Three phase, delta: 1 LISN on each phase (3 total).
  • Three phase, star: 1 LISN on each phase and one on neutral (4 total).
LISN wiring setup for measuring a single-phase AC powered DUT.
LISN wiring setup for measuring a three-phase (delta) AC powered DUT.
LISN wiring setup for measuring a three-phase (star) AC powered DUT.

Why are some LISNs 50uH and others 5uH?

A LISN inductance of 50 µH represents the inductance of power distribution wiring running for approximately 50m, which is a good approximation for most mains powered devices. Automobile standards usually specify a LISN inductance of 5uH because this more closely represents the inductance in the power wires in a car7.

Attenuators

Attenuators are devices which reduce the power of a signal without distorting the waveform. A note, for what is little-more than a well-tuned and shielded resistor divider, RF-rated attenuators can be expensive (US$100+)!

Transient Limiters

Transient limiters are another level of protection to a spectrum analyzer above and beyond what a simple attenuator can provide. They are commonly used whilst performing conducted EMI measurements using a LISN. 10dB of flat in-band attenuation is common, across a frequency range of 9kHz to 30MHz. Maximum input is typically somewhere between +-10-20V DC at 2-5W of continuous power. N-type connectors are typically provided for the input and output.

Frequency response of the LIT-930A transient limiter by Com-Power8. Graph shows a flat 10dB attenuation across the pass-band between 9kHz and 30MHz. Image © Com-Power.

Interesting Real World EMC Measurements

Below is a plot showing some real world EMC measurements done on a PCB design. Measurements were done on the “OLD” design first and we found that it failed according to the FCC Part 15 Class A specifications. We then revised the PCB design, reducing the current loops on the switch-mode PSUs (of which there were four of) and adding EMC filters (capacitors and inductors) to the input. We then performed EMC measurements on this “NEW” design.

Measurements were made on the low-voltage DC power rails entering the device, both on the +VCC lines and GND (only +VCC is shown below, as the GND measurements were almost identical). 5uH TexBox LISNs were used, along with TexBox’s EMCView software (which connects directly to the spectrum analyzer and controls it).

The results are shown below, and as you can see, there was a massive improvement in it’s EMC performance. OLD measurements are displayed on top, NEW measurements on bottom. Average values are displayed on the left plots, quasi-peak values on the right plots.

Peak, Quasi-Peak And Averages

Quasi-peak detection is when the frequency components of a signal are weighted according to their repetition rate9. Many spectrum analyzers allow you to scan in this “mode”. Quasi-peak scans impact the frequency components that are not continuous (e.g. the noise generated by a SMPS that is operating in burst mode and transition between periods of switching and no-switching). Quasi-peak measurements are always equal to or less than the peak measurement. Most EMC standards specify quasi-peak limits rather than peak limits (e.g. FCC Part 15, or CISPR 11). However, because quasi-peak scans on a spectrum analyzer take more time than a peak (it has to sample for longer because of the specific “charge” and “discharge” time constants), many people perform EMC measurements first on “peak” mode, and only perform a quasi-peak scan if the peak fails.

Further Reading

The Academy of EMC: EMC Standards web page is a great free resource that covers a huge range of EMC standards and explains the applicability, test setup and limits. It is a big page and goes into quite some detail!

Footnotes

  1. FCC. Equipment Authorization – RF Device. Retrieved 2022-06-03, from https://www.fcc.gov/oet/ea/rfdevice.

  2. Tim Payne. What Is FCC Part 15 Testing?. Sunfire Testing. Retrieved 2022-06-03, from https://sunfiretesting.com/What-Is-FCC-Part-15-Testing/.

  3. Timothy Hegarty (2018, Feb). An overview of conducted EMI specifications for power supplies. Texas Instruments. Retrieved 2022-07-27, from https://www.ti.com/lit/wp/slyy136/slyy136.pdf. 2

  4. CElectronics. EN 55011 CISPR 11: Industrial, scientific and medical (ISM) radio-frequency equipment – Electromagnetic disturbance characteristics – Limits and methods of measurement.. Retrieved 2022-07-27, from https://celectronics.com/training/learning/method/EN55011.html.

  5. GlobalSpec. CENELEC - EN 55011: Industrial, scientific and medical equipment - Radio-frequency disturbance characteristics - Limits and methods of measurement. Retrieved 2022-07-27, from https://standards.globalspec.com/std/14375876/en-55011.

  6. Texbox. EMVView PC Software For EMC Pre-Compliance Testing. Retrieved 2021-11-11, from https://www.tekbox.com/product/emcview-pc-software-emc-compliance-testing/. 2

  7. Timothy Hegarty (2021, April 2). A comparison of EMI test setups and specifications for automotive, industrial and defense applications, part 1: conducted emissions. Analog IC Tips. Retrieved 2022-07-18, from https://www.analogictips.com/a-comparison-of-emi-test-setups-and-specifications-for-automotive-industrial-and-defense-applications-part-1-conducted-emissions/.

  8. Com-Power. Transient Limiters: LIT-153A and LIT-930A (Datasheet). Retrieved 2021-11-11, from https://www.com-power.com/uploads/pdf/LIT-930A-1.pdf.

  9. Atlas Compliance And Engineering. What is Quasi Peak. Retrieved 2022-07-27, from https://atlasce.com/services/emissions-testing/what-is-quasi-peak/.