Skip to content

Current Sources And Sinks

Published On:
Jan 9, 2022
Last Updated:
Jan 31, 2024

Current sources and current sinks are electronic circuits which allow a fixed amount of current to flow through it, irrespective of the voltage across it. A current source (or sink) is not a single passive component, but a small circuit usually made from an active element (transistor, op-amp) and a few passives (such as resistors). Current sources/sinks are used as a sub-circuit in many larger circuit designs.

Uses of current sources:

  • Driving LEDs (especially high power LEDs).
  • Biasing resistors for pull-ups/pull-downs.
  • Charging capacitors to provide a linear increase in voltage across it (e.g. to make a sawtooth or triangular waveform).

Current sources are very common in circuit design, and as such are usually drawn using schematic symbols as shown below. An independent current source is once which has a predetermined fixed set current. A controlled (or dependent) current source is one which is determined by another measurable value in the circuit, usually a voltage (e.g. Isource=kVsomewhere elseI_{source} = kV_{\text{somewhere else}}). You may have seen a controlled current source symbol in the small-signal model for a BJT. Many analogue IC functional diagrams will show current sources with these symbols, hiding the discrete components they are made from.

Popular schematics symbols to represent current sources.

The compliance of a current source is the voltage range that the current source can operate over and function correctly. Outside of this range, either components are damaged (maximum voltage ratings are exceeded) or the current falls out of regulation.

Current sources may either provide power into a circuit (like a power supply), or require external power to operate.

Zener Diode And BJT Current Source

Below shows one of the popular methods for constructing a current source from a Zener diode and BJT.

Schematic of a Zener diode + BJT current source.

How It Works

  1. The Zener diode D1D1, biased into it’s voltage regulation range with resistor R1R1, maintains a steady voltage VBV_B at the base of the BJT transistor.
  2. Using the rule that there is a 0.7V0.7V drop the base-emitter junction of a BJT, this puts a fixed voltage at the emitter also.
  3. Since this means there is a fixed voltage across RER_E, this means by Ohm’s law there is a fixed current through RER_E.
  4. Because most of the current supplied to the emitter of a BJT comes from the collector (only about 100-800th of the current comes from the base, depending on the gain hFEh_{FE} of the BJT), this means there is a fixed current through RloadR_{load} also!

The current through the load is given by:

Iload=VZ0.7VRE\begin{align} I_{load} = \frac{V_Z - 0.7V}{R_E} \end{align}

where:
VZV_Z is the voltage of the Zener diode in VV
RER_E is the resistance of resistor RER_E in Ω\Omega
IloadI_{load} is the resulting current through the load resistor, in AA

Constant-Current Diode (JFET Current Source)

The constant-current diode (a.k.a JFET current source, current-limiting diode (CLD), or regulating diode1) is a very simple current source made from a JFET and optional resistor.

Below shows the schematic for a constant-current diode:

Schematic for a constant-current diode, a.k.a JFET current source. Current source is very simple, and consists of just an N-channel JFET and (optional) resistor. This two-terminal current source is not referenced to any rail and thus the load can be high-side, low-side, or anywhere in-between!

How It Works

The constant-current diode works by using the resistor RSR_S to negatively bias the N-channel JFET at a specific operating point. At this operating point the current from drain to source (and consequentially the load) will be relatively constant2.

How To Calculate The Value Of The Resistor RSR_S

  1. Decide on what N-channel JFET you are going to use and your desired constant current, IDI_D.

  2. You then calculate the required gate-source voltage4:

    VGS=VGS(off)[1(IDIDSS)1/k]\begin{align} V_{GS} = V_{GS(off)} \left[ 1 - (\frac{I_D}{I_{DSS}})^{1/k} \right] \end{align}

    where:
    VGSV_{GS} is the gate-source voltage required to bias the JFET at the correct current, in VV
    VGS(off)V_{GS(off)} is the gate-source cutoff voltage, a parameter you can get from the JFETs datasheet, in VV
    IDI_D is the current you want the current source to drive at, in AA
    IDSSI_{DSS} is the zero gate-source drain current, a parameter you can get from the JFETs datasheet, in AA
    kk is the conduction parameter for the JFET, and depends on the device geometry. This is not normally mentioned in the datasheet, however for this equation you can generally assume it to be 22.

  3. You can then find the value of RSR_S with:

    RS=VGSID\begin{align} \label{eq:rs-vgs-id} R_S = \frac{|V_{GS}|}{I_D} \end{align}

An important parameter determining the accuracy/stability of a constant-current diode is the output conductance gossg_{oss} of the JFET. This is the ratio of change in IDI_D to change in VDSV_{DS}. This is a measure of how stable the constant-current source will be to changes in the voltage across it, which occur if either the supply voltage or load resistance changes. The lower the gossg_{oss} the better (an ideal current source would have goss=0g_{oss} = 0, which is the equivalent to a resistance of \infty).

For more great reading on the constant-current diode, see https://www.vishay.com/docs/70596/70596.pdf.

Depletion-Mode MOSFET Current Source

TODO: Add info.

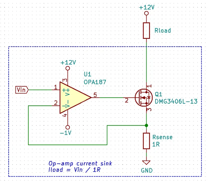
Op-amp Current Sink

The following schematic shows such a device which can control between 0-1A through the load (shown as RloadR_{load}):

Schematic of a basic op-amp based current sink.

You set the desired load current by providing a voltage to VinV_{in}. This voltage typically comes from a resistor divider (fixed current), potentiometer (manually variable current) or DAC (digitally variable current). The load current is given by the simple Ohm’s law equation:

Iload=VinRsense\begin{align} I_{load} = \frac{V_{in}}{R_{sense}} \end{align}

The circuit works like this:

  1. Desired voltage to set current is provided to VinV_{in} which is applied to the positive input of the op-amp, Vop+V_{op+}.
  2. The op-amp will then drive it’s output high in an attempt to bring it’s VopV_{op-} to the same voltage.
  3. As the op-amp raises the voltage on it’s output, this is connected to the gate of the MOSFET, which will begin to turn it on.
  4. As the MOSFET turns on, current begins to flow through the load and sense resistor, RsenseR_{sense}.
  5. The op-amp will keep turning the MOSFET on until the voltage drop across RsenseR_{sense} is equal to VinV_{in}, meaning VopV_{op-} is the same as Vop+V_{op+}.
  6. This voltage drop will occur when we have the desired amount of current flowing through it, leading to the equation Iload=VinRsenseI_{load} = \frac{V_{in}}{R_{sense}}.

Things to note:

  • The op-amp is powered here with a slightly negative voltage rail on it’s VSSV_{SS} pin. This is that the op-amp remains operational when you set it at low current levels. At low current levels, the voltages at Vop+V_{op+} and VopV_{op-} are very close to zero. Even rail-to-rail op-amps can have trouble performing well if the negative voltage rail was at 0V0V.
  • The power dissipation through the MOSFET and sense resistor has to be considered. The sense resistor is easy, just make sure it can handle the power given by P=I2RP = I^2 R at the maximum current. The MOSFET power dissipation will depend on the load current and voltage drop across it. The MOSFET is used in it’s active region --- the region where it is not fully on nor fully off. The MOSFET will drop the remaining voltage from the voltage source provided to the load, once the load voltage drop and sense resistor voltage drop has been subtracted. Use the equation P=VIP = VI to determine the power dissipation in the MOSFET.
  • The gate capacitance of the MOSFET can load the op-amp output to the point that it introduces enough phase lag to cause the circuit to go unstable. See below to recommended compensation circuitry to add to the basic schematic to make the design more stable.

Current Sinking Accuracy

The accuracy of the current sink primarily depends of three aspects:

  • The input offset voltage of the op-amp.
  • The accuracy of the DAC (or other voltage source) providing the voltage to VinV_{in}.
  • The tolerance of the current-sense resistor.

MOSFET Gate Capacitance Compensation

The gate capacitance of the MOSFET can load the op-amp output to the point that it introduces enough phase lag to cause the circuit to go unstable. Compensation circuitry can be added as shown in the below circuit to limit the phase lag and prevent the circuit from becoming unstable.

A schematic showing gate capacitance compensation circuitry on a op-amp based current sink using the LT14925.

Read https://electronics.stackexchange.com/questions/69506/stability-problem-in-unity-gain-opamp for more information.

Footnotes

  1. Central Semiconductor Corp.. What is a Current Limiting Diode?. Retrieved 2022-01-11, from https://www.centralsemi.com/pdfs/selection/leaded/what_is_a_cld.pdf.

  2. Electronics Tutorials. FET Current Source. Retrieved 2022-01-11, from https://www.electronics-tutorials.ws/transistor/fet-current-source.html.

  3. On Semiconductor (now On Semi) (2010, Feb). 2N5457, 2N5458 JFETs: General Purpose N−Channel − Depletion (datasheet). Retrieved 2022-01-11, from https://www.onsemi.com/pdf/datasheet/2n5457-d.pdf.

  4. Siliconix (now Vishay) (1997, Mar 10). AN103: The FET Constant-Current Source/Limiter. Retrieved 2021-04-29, from https://www.vishay.com/docs/70596/70596.pdf.

  5. Linear Technology. LT1492/LT1493: 5MHz, 3V/µs, Low Power Single Supply, Dual and Quad Precision Op Amps (datasheet). Retrieved 2020-12-25 from https://www.analog.com/media/en/technical-documentation/data-sheets/14923f.pdf.