Skip to content

On/Off Controllers

Published On:
Aug 27, 2024
Last Updated:
Aug 27, 2024

On/off controllers are ICs which are designed to control the power state of a device, typically from a push button or similar user input.

They are commonly interfaced into devices with microcontrollers and other products running programmable systems (e.g. FPGAs). Even if a microcontroller that is capable of low-power sleep is being used in the device, they are still often added to a design as a back-up in case the microcontroller freezes or becomes otherwise unresponsive. This is the approach used in many desktop and laptop computers to force a hard off. If the power button is pressed for a short period, the software tried to shutdown the computer gracefully. If the software does not respond, the user can hold the power button down for a longer period to force a hard off, which is done by an on/off controller (or similar).

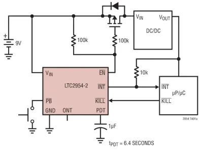
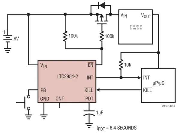
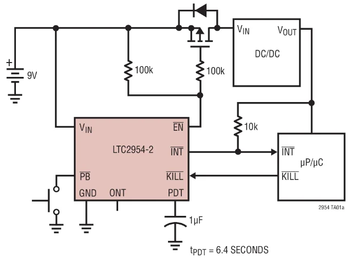
An application circuit for the LTC2954, a push button on/off controller from Analog Devices1.

Example ICs

STM6600/STM6601

The STM6600/STM6601 are on/off controller ICs made by STMicroelectronics. They call the push-button reset feature “smart reset”, and requires two push-button switches to be held on at the same time for a certain time period for a reset to occur2.

LTC2954

The LTC2954 is a push-button on/off controller from Analog Devices. It has a wide input voltage range of 2.7V to 26.4V. It comes in 3x2mm DFN and ThinSOT packages1.

An application circuit for the LTC2954, a push button on/off controller from Analog Devices1.

Footnotes

  1. Analog Devices (2024). LTC2954 - Push Button On/Off Controller with µP Interrupt. Retrieved 2024-08-27, from https://www.analog.com/en/products/ltc2954.html. 2 3

  2. STMicroelectronics (2024). Reset and Supervisor ICs > On-Off Controllers [product page]. Retrieved 2024-08-27, from https://www.st.com/en/reset-and-supervisor-ics/on-off-controllers.html.